这家银行5年被罚1.4亿,曾是行业老二现已名落榜尾
从排名第二,到行业倒数,上海银行这些年过得不太好。
业绩下滑,屡收罚单,这家银行如今的命运与高光时期有着天壤之别。
但即便如此,它却总能靠着恰逢其时的调整和得天独厚的地域优势,收获一批批“忠实粉丝”。
01
5年被罚1.4亿,官方回应“即查即改”
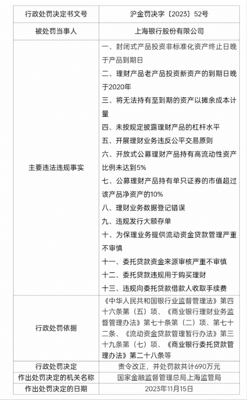
近日,因32项违法违规事实,上海银行被罚1380万元(单位:人民币,下同)。
本次,上海银行一共收到两张罚单,一张与EAST数据报送存在问题有关;一张与理财业务相有关。
其中,前者涉及不良贷款余额数据报送存在偏差、漏报贸易融资业务余额EAST数据、漏报核销贷款本金EAST数据、漏报质或抵押物价值EAST数据等,共计19项违法违规事实,被罚690万元。
后者因未按规定披露理财产品的杠杆水平、开放式公募理财产品持有高流动性资产比例未达到5%、公募理财产品持有单只证券的市值超过该产品净资产的10%,以及违规发行大额存单等13项违法违规事实,被罚690万元。
对此,上海银行在接受媒体采访时表示,本次处罚的问题发生在2017年至2021年期间,银行对此已高度重视,并依规对相关责任人开展责任追究。
近年来,上海银行收到的罚单不少,据wind数据,2018年至今,该行共有51次违规行为,罚款金额从20万元到1625万元不等,合计被罚1.46亿元。
其中,仅今年4月,就因在外币理财、内保外贷、外汇市场交易等领域的违法违规行为被罚9834.5万元,且被没收违法所得19.9万元,“斩获”年内银行业最大罚单。
彼时,上海银行称,该笔处罚涉及的业务发生在2019-2021年期间,部分业务按办理的时间进行了追溯,并称该行重视监管检查与整改工作,对发现的问题即查即改,并依规对相关责任人开展责任追究。
面对不同的巨额罚款,上海银行的回复如出一辙,是敷衍式回应还是确有整改,从其被罚的时间或可得出结论。
不仅如此,有关该行的投诉也不少。
据上海银保监局披露数据,2022年,上海银行消费者投诉量为885件,位列辖内中资法人银行首位。
02
成立29年,从高光到低谷
上海银行成立于1995年12月,前身为99家城市信用社,1999年组建为股份制商业银行。
2007年IPO大门向城商行敞开,南京银行、宁波银行、北京银行相继上市,上海银行错失良机。
2008年6月,上海银行正式启动上市计划,预计在年内完成上市,但冲关失败。
此后,受监管变化,股东结构特殊性以及资产质量等因素影响,上海银行的上市之路可谓 “屡败屡战、屡战屡败”。
直到2015年12月,经历五次冲击IPO后,该行终于获得证监会批准,2016年在上交所主板上市。
这其中值得一提的是,2014年6月,上海银行曾与其他10家银行同期发布招股书,是11家拟上市银行中,规模最大、盈利能力最强、总资产排名第二的城商行。
执着于上市不是没有原因的。
2011年度股东大会上,上海银行副行长张伟国在股东大会间隙接受《第一财经日报》采访时表示“按照未来三年发展规划测算,我们预计资本缺口超过300亿元。并透露,“无论是A股或H股先行,还是A+H同步上市,只要有机会,都会尽力争取。”
2013年末上海银行资本充足率和核心一级资本充足率均低于银监会商业银行平均水平。彼时,业内人士分析,上海银行急于上市或是资本金不足,意欲通过上市融资摆脱资本困境,使得其扩张成为可能。
可惜,这个预测并没有成为现实,上市之后,该行的业绩再也没能回到行业第二的位置。
营收层面,2014年到2016年,上海银行业的营收增速逐年递减,2017年更是出现负增长,2018年这一颓势有所好转,但此后起起落落,到2022年再度陷入负增长。
2023年前三季度,上海银行业绩持续低迷,营业收入392.7亿,同比下降5.76%,在城商行排名倒数第2位。
净利润层面,2014年到2017年,上海银行净利润增速亦逐年递减,2018年到2022年其增速从两位数跌至个位数,亦出现负增长。
最新数据显示,2023年前三季度,该行净利润173.4亿,同比增长仅1.03%,在城商行中排名倒数第4位。
不仅如此,近几年,上海银行的拨备覆盖率也持续下滑,2019年末至2022年末,分别为337.15%、321.38%、301.13%、291.61%。2023年3月底,进一步下降至286.84%,较2022年末降幅达4.77个百分点。
资产质量层面,2019年末至2022年末,上海银行的不良贷款余额分别为112.53亿元、134.01亿元、152.95亿元、162.94亿元,分别同比增长15.87%、19.09%、14.13%、6.53%;不良贷款率依次为1.16%、1.22%、1.25%、1.25%。
从底层资产到业绩数据,曾经的行业“老二”,如何就“颓势难收”了?分析来看,或可有3点原因。
第一,营收单一。从报告可知,上海银行的营收主要依赖于利息收入。
据2015年招股书显示,2012年至2015年上半年,上海银行利息净收入占营业收入的比例分别为90.58%、88.78%、83.55%以及78.10%,2022年这一占比仍高达71.55%。
这也就是说,目前,非息收入仍不能为上海银行提供太多的业绩支持。这一点可以从财报公布的数据得出结论,2022年,上海银行手续费及佣金净收入大幅减少28.23%, 2023年前三季度,又同比减少19.35% 。
第二,净息差不断走低。据多家媒体分析,净息差一直是上海银行的短板,在上市城商行中近乎垫底。
数据显示,2013年,上海银行净息差为2.18%,处于城商行末尾,而2023年前三季度,这一数据已下降到1.26%,在城商行中排名倒数第2。
较低的资产收益率拉低了该行的净息差,纵观这些年,上海银行的资产规模增速也的确不太好。
数据显示,从2013年到2023年上半年,上海银行的资产规模仅增长了1.95倍,同期,宁波银行为5倍、江苏银行为3.64倍、南京银行为3.35倍。
第三,地域性过强。目前,上海银行主要深耕长三角、粤港澳、京津冀等重点区域,但其实早在2006年,上海银行就率先拿到了城商行首张跨区经营牌照,放弃长尾市场,着眼于经济条件优渥的城市,看似盯住了高净值用户,但在各个省份都自有城商行的情况下,其竞争势必激烈。
03
重回对公业务,瞄准“银发经济”
曾经的辉煌不复存在,但其实,在业务层面,上海银行从未放弃“求变”
2016之前,上海银行的零售贷款主要以按揭贷款为主,但自胡友联担任该行行长之后,其重心便转向了消费贷和零售业务。
靠着与蚂蚁金服、微众银行等互联网平台的合作,上海银行迅速膨胀。数据显示,到2019年,该行的消费贷规模就从277亿增长到1751亿,扩张幅度达5.32倍,并一度登上2019年城商行消费贷规模首位。
然而,好景不长,2020年,一场突如其来的监管,使得上海银行消费贷业务的疯狂增长的势头受到遏制,于是,在新行长朱健的带领下,重回对公业务成为新方向。
不仅如此,近年来,上海银行努力发力养老金融、财富管理、消费金融三大领域,且在上海本地占据了绝对的行业地位。
公开数据显示,截至2023年9月末,上海银行零售客户2,125.86 万户,较上年末增长 2.98%;个人贷款和垫款余额 4,141.91 亿元,较上年末增长 0.45%;个人存款余额5,463.13 亿元,较上年末增长 11.57%。
同期,上海银行养老金客户 158.07 万户,是上海地区养老金客户份额第一;管理养老金客户综合资产(AUM)4,517.96 亿元,占零售客户 AUM 的比重为47.41%,较上年末提高 0.45 个百分点。
零售信贷层面,也推出新市民贷等消费信贷产品,线上信义贷累计服务客户 11.88 万户,累计授信额度36.24 亿元。
相比之下,对公业务也在增长,截至9月末,该行公司客户总数达到28.36万户;人民币公司贷款和垫款余额较上年末增长10.27%。
其中,普惠型贷款、绿色贷款、科技型企业贷款、制造业贷款、民生金融贷款、线上供应链贷款余额分别较上年末增长24.84%、49.63%、31.16%、27.90%、8.40%、4.31%。
曾名列前茅,让同行望其项背,现历经低谷,肩负重重挑战,上海银行如何走出“沼泽”?当下发力的方向又会是明智的选择吗?
值得一提的是,2022年业绩报告上,上海银行党委书记、董事长金煜提到,2023年,上海银行将加快转型步伐和创新突破,增强服务能级和市场竞争力。但具体如何落实,并未给出答案。
责任编辑:李静
猜你喜欢

华网
共829篇文章
追踪数字金融发展动向,探索金融科技融合之道,解读传统金融机构转型创新。
最近更新文章
-
森麒麟董事长遭证监会立案,中欧基金持仓或受牵连?曾蹭 “米其林”名气败诉
2024-12-16 10:48:49
-
党建宣讲进社区 理论精神入人心——江苏银行北京分行开展“党员进社区”活动
2024-12-13 15:13:18
-
2024-12-13 11:09:30
-
江苏银行北京分行:用心做好“五篇大文章” 书写服务实体经济发展新答卷
2024-12-12 13:58:43
-
2024-12-11 14:12:36
24小时热榜












